This issue includes several articles in fields related to Mathematics and Computer Science that are widely researched and developed by researchers. Please feel free to read and cite the articles in our journal.

Published: 2024-11-13

Comparison of Naïve Bayes and Random Forest Models in Predicting Undergraduate Study Duration Classification at the University of Lampung

Shelvira Hestina P., Widiarti, Aang Nuryaman, Mustofa Usman

68-72

This article was first published on November 13, 2024
Abstract views: 117 times | PDF downloaded: 140 times

Georaphically Weighted Ridge Regression Modelling on 2023 Poverty Indicators Data in the Provinces of West Kalimantan and Central Kalimantan

Syarli Dita Anjani, Widiarti, Bernadhita Herindri Samodera Utami, Mustofa Usman, Vitri Aprilla Handayani

73-80

This article was first published on November 13, 2024
Abstract views: 158 times | PDF downloaded: 211 times

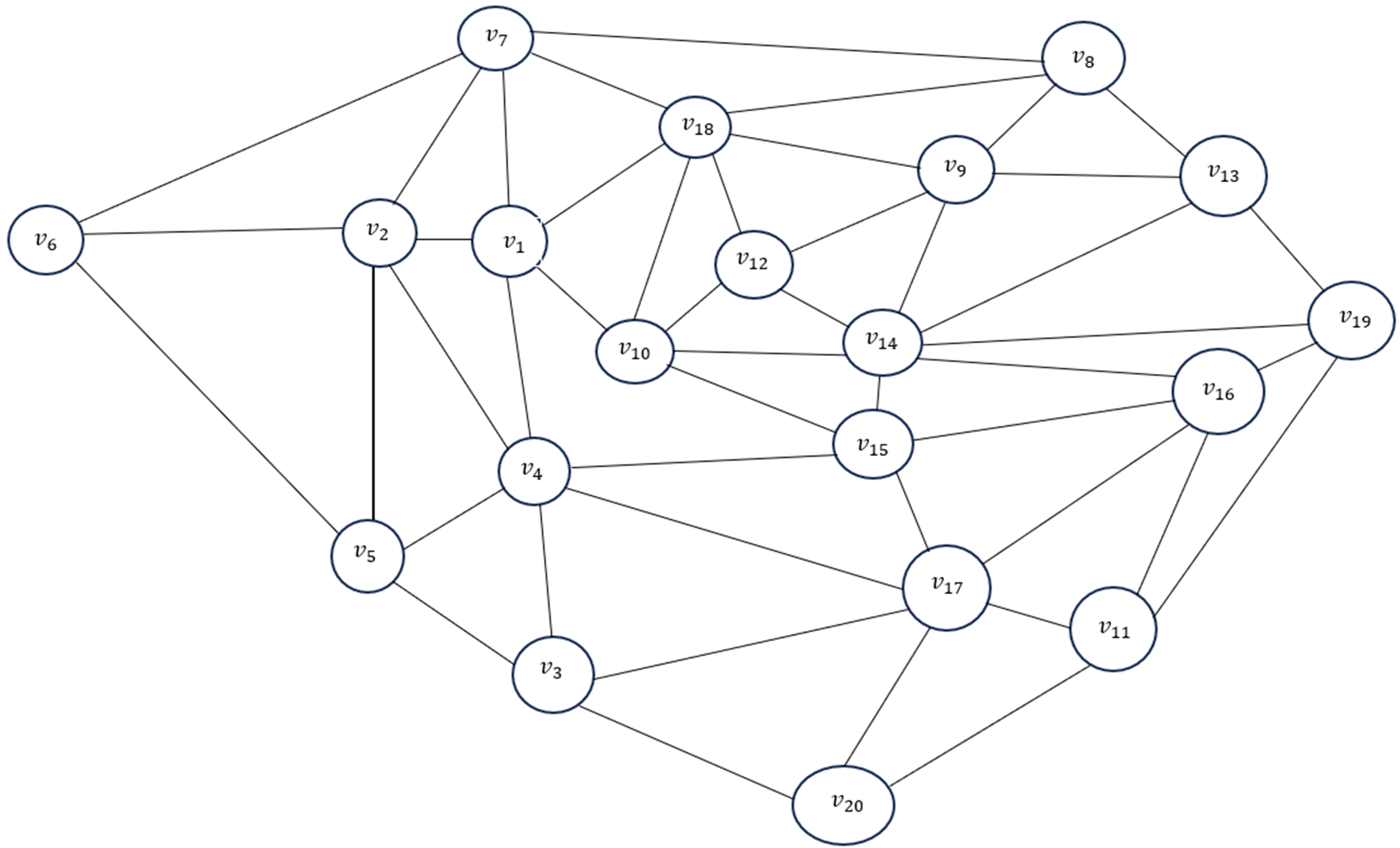
The Use of Dijkstra's Algorithm in Determining the Shortest Path of Expedition in Bandarlampung

Adelia Assiva, Resta Meyliana Puspita, Riska Romauli Sihombing, Siti Laelatul Chasanah, Mira Mustika

81-86

This article was first published on November 13, 2024
Abstract views: 112 times | PDF downloaded: 96 times

Application of GSTARMA Spatial-Temporal Model for Inflation Analysis in South Sulawesi Province

Dede Ratna Sari, Widiarti, Dina Eka Nurvazly, Mustofa Usman, Luvita Loves

87-96

This article was first published on November 13, 2024
Abstract views: 218 times | PDF downloaded: 236 times

Traffic Violation Modeling Using K-Means Clustering Method: A Case Study in Bandung, Indonesia

Akmal Junaidi, Yunita Rosalina Manurung, Dewi Asiah Shofiana, Favorisen Rosyking Lumbanraja

97-105

This article was first published on November 13, 2024
Abstract views: 201 times | PDF downloaded: 151 times